Smart Contracts
Smart Contracts
Smart Contracts enable secure, compliant digital securities, integrating regulatory standards directly into the token’s architecture. They ensure transactions adhere to legal requirements, enhancing trust and transparency in tokenized assets.
Smart Contract Architecture
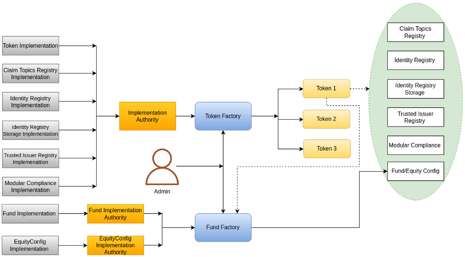
Token Factory Architecture

Identity Factory Architecture

ERC20 Wrapped Token Contract Architecture

Escrow Contract Architecture

List of Smart Contracts:
● Token Factory Contract
● Token Contract
● Identity Registry Contract
● Identity Registry Storage Contract
● Modular Compliance Contract
● Claim Topics Registry Contract
● Trusted Issuer Registry Contract
● Identity Contract
● Identity Factory Contract
● Implementation Authority
● Wrapper Contract
● Escrow Contract
● Fund Contract
● Fund Factory Contract
● MaxBalanceModule Contract
● CountryAllowModule Contract
● HoldTimeModule Contract
● SupplyLimitModule Contract
● EquityConfig Contract
Token Factory Contract
Token Factory contract allows admins to easily deploy security tokens without technical knowledge, using a user-friendly web interface to fill in required fields and create tokens.
Token Contract
Token contract manages the core functionalities of the security tokens, including minting, burning, and transferring tokens. It ensures compliance by embedding transfer rules and controlling token actions like freezing and forced transfers.
Identity Registry Contract
Identity Registry contract links wallet addresses to on-chain identities and country codes, ensuring that only verified identities can hold and transfer tokens. This contract helps enforce compliance with regulatory requirements.
Identity Registry Storage Contract
The Identity Registry Storage contract stores the identity data used by the Identity Registry, maintaining a dynamic whitelist of verified identities and their associated attributes, such as country codes and claim statuses.
Modular Compliance Contract
Compliance contract provides a framework for defining and enforcing compliance rules on token transfers. It allows customization of rules to meet various regulatory requirements and can be updated or extended as needed.
Claim Topics Registry Contract
Claim Topics Registry maintains a registry of claim topics, specific attributes, or credentials required for identity verification. Only identities with the necessary claims can hold and transfer tokens.
Trusted Issuer Registry Contract
Trusted Issuer Registry contract keeps a list of trusted issuers authorized to verify identities and issue claims. Only identities verified by trusted parties can interact with the tokens.
Identity Contract
The identity contract represents the on-chain identity of a user, containing verified claims and other identity attributes. It interacts with the Identity Registry to validate identity-related conditions for token transfers
Identity Factory Contract
Identity Factory contract facilitates the creation of new on-chain identities, streamlining the process for users and issuers to generate and manage their identities on the blockchain.
Implementation Authority
Implementation Authority contract governs the upgradeability of the contracts, allowing for improvements and updates to be implemented while maintaining security and compliance.
Wrapper Contract
Wrapper contract provides a way to wrap and unwrap ERC3643 tokens, allowing for flexibility with other token standards and systems, thus enhancing the functionality and flexibility of the ERC3643 tokens.
Escrow Contract
The Escrow contract is responsible for holding user funds when they buy assets. The Issuer settles the order, and the contract completes the transaction by transferring stablecoins to the Issuer, along with an admin fee to the administrator wallet.
Fund Contract
The Fund Contract is an extension of the token contract, holding details of the asset such as property type, NAV (Net Asset Value), CUSIP, and projected yield. This contract also allows the issuer to distribute dividends.
Fund Factory Contract
The Fund Factory deploys Fund Contracts, Equity Configuration Contracts, and security tokens, automating the setup of assets and equity structures. It streamlines the creation and management of investment vehicles for issuers.
MaxBalanceModule Contract
This contract helps to restrict the max balance of every investor of the each asset. Compliance of token check the condition via external call.
CountryAllowModule Contract
This contract helps to restrict the investors from where countries that were not allowed of the each asset. Compliance of token check the condition via external call.
HoldTimeModule Contract
This contract helps to restrict transfers of the each asset until the hold time completes. Compliance of token check the condition via external call.
SupplyLimitModule Contract
This contract helps to restrict the max balance of each asset. Compliance of token check the condition via external call.
EquityConfig Contract
The EquityConfig Contract is an extension of the token contract, holding details of the asset such as property type, NAV (Net Asset Value), CUSIP, and projected yield. This contract also allows the issuer to distribute dividends.